NE555
NE555 je integrovaný obvod používaný nejčastěji jako časovač nebo generátor různých pravoúhlých signálů. Byl navržen v roce 1970 švýcarským inženýrem Hansem R. Camenzindem. Na trh byl uveden v roce 1971 firmou Signetics. Uvádí se, že označení 555 je odvozeno od tří rezistorů s hodnotou 5 kΩ, které jsou v tomto IO použity. Sám Hans Camenzind však uvádí, že se jedná o náhodně vybrané číslo.[1]
Integrovaný obvod NE555 je v plastovém pouzdru DIP, SE555 pak v pouzdru kovovém. Existují i obvody s označením NE556, což jsou dva obvody 555 v jednom pouzdru, a dále NE558, který sdružuje čtyři obvody 555.[2]
Obvod obsahuje dva komparátory a jeden klopný obvod (KO) na výstupu. Komparační úrovně jsou odvozeny z děliče napětí sestávajícího ze tří 5 kΩ rezistorů. Přestože byl původně navržen pro časovací účely, je tak univerzální, že se dá použít na obrovské množství jiných aplikací jako např. generátory zvuků, měřiče kmitočtů, převodníků, atd.
V roce 2017 bylo publikováno, že je dle odhadů ročně vyráběno přes miliardu integrovaných obvodů řady NE555, čímž se tento obvod pravděpodobně stává historicky nejpopulárnějším integrovaným obvodem.[3]
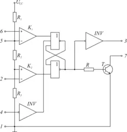
Vnitřní zapojení



• zelená – odporový dělič
• žlutá – R komparátor
• červená – S komparátor
• modrá – RS klopný obvod s nulováním
• fialová – výstupní inv. zesilovač
• tyrkysová – výstupní tranzistor
Obvod 555 má 8 pinů, jejichž význam je popsán v tabulce:
| Pin | Označení | Popis |
|---|---|---|
| 1 | GND | Uzemnění (ground) obvodu, 0V. GND |
| 2 | TRIG | Spouštění (trigger), vstup druhého (zapínacího) komparátoru. |
| 3 | OUT | Výstup (output) obvodu. |
| 4 | RESET | Nulovací (reset) vstup, umožňuje nulování KO nezávisle na vstupech. |
| 5 | CTRL | Řídící (control) napětí. Ovlivňuje překlápění komparátorů. |
| 6 | THR | Práh (threshold), vstup prvního (vypínacího) komparátoru. |
| 7 | DIS | Vybíjení (discharge), kolektor vybíjecího tranzistoru. |
| 8 | VCC | Kladné napájecí napětí (voltage common collector) v rozsahu 4,5 V až 16 V. |
Napájecí napětí, přivedené na pin 8 (VCC), se na rezistorech R1 – R3 rozdělí na 1/3 a 2/3 své hodnoty, čímž se nastaví komparační úrovně dvou vstupních operačních zesilovačů, které jsou zapojeny jako komparátory. Vstupem 5 (CTRL) lze tyto úrovně měnit. Výstupy obou komparátorů jsou spojeny se vstupy klopného obvodu RS. Tento KO má ještě jeden, nulovací vstup (pin č.4, RESET), kterým je možné překlopit jej do stavu logické nuly nezávisle na jeho vstupech.
Invertující výstup KO je přiveden na invertor a ten pak na pin číslo 3 (OUT). Na tento invertující výstup KO je také připojena báze vybíjecího tranzistoru. Pokud je KO RS překlopen do stavu logické nuly, je na bázi tohoto tranzistoru log. jednička. Ta způsobí otevření tranzistoru, čímž se jeho kolektor (pin č.7, DIS) spojí se zemí (toho se využívá např. v zapojení astabilního KO).
Základní zapojení s 555
Základní zapojení obvodu 555 jsou:
- Astabilní klopný obvod (oscilátor)
- Monostabilní klopný obvod
- Bistabilní klopný obvod
- Schmittův klopný obvod (komparátor)
Astabilní KO


Astabilní klopný obvod je impulzní generátor, na jehož výstupu se nepřetržitě střídají úrovně napětí (logická nula a jedna). Zapojení využívá analogové napětí na kondenzátoru, který se periodicky nabíjí a vybíjí.
Obvod nemá ani jeden stabilní stav (odtud astabilní). To znamená, že výstup obvodu (pin číslo 3, OUT) nesetrvává ani v log. nule nebo jedničce. Oba stavy se pravidelně, periodicky střídají.
Na začátku je kondenzátor C vybitý (není na něm žádné napětí) a výstup obvodu OUT je v logické jedničce. Poté se kondenzátor C začne nabíjet a jakmile dosáhne hodnoty 2/3 napájecího napětí (VCC), vstup č. 6 (THR) způsobí, že výstup komparátoru K1 svým kladným napětím resetuje KO RS. Na výstupu č. 3 (OUT) se objeví log. nula.
Zároveň se ale otevře vybíjecí tranzistor, jehož kolektor (pin č. 7, DIS) spojí kondenzátor C se zemí a ten se tak začne vybíjet. Jakmile se kondenzátor vybije na hodnotu menší jak 1/3 napájecího napětí, výstup komparátoru K2 nastaví KO RS a tím pádem se na výstupu opět objeví logická jedna a vybíjecí tranzistor se uzavře. Dochází k nabíjení kondenzátoru.
Doba, po kterou se kondenzátor nabíjí je ovlivněna velikostí jeho kapacity a velikostí odporů R1, R2. Naopak velikost vybíjecí doby je závislá pouze na velikosti kondenzátoru a rezistoru R2. Rezistor R1 nemá na vybíjení vliv, protože kondenzátor se vybíjí přes tranzistor (pin č. 7).

Délka periody signálu je pak:
- Z toho lze vypočítat frekvenci a střídu:
- ;
Při tomto zapojení astabilního obvodu bude střída vždy větší než jedna polovina, protože pro D = 0,5 by muselo platit:
Tedy rezistor R1 = 0 Ω. Rezistor R1 však musí mít nenulovou hodnotu odporu, protože při vybíjení kondenzátoru přes kolektor vybíjecího tranzistoru by nastal zkrat napájecího zdroje, což může v nejhorším případě způsobit zničení tranzistoru. Rezistor R1 tedy nesmí být v zapojení vynechán. Tento problém se dá ovšem snadno vyřešit připojením diody (doporučený typ 1N4148) paralelně k R2, takže se C nabíjí pouze přes jeden odpor a diodu a přes druhý odpor se vybíjí. Potom platí:
,
což se při zanedbání úbytku na diodě (uD = 0) zjednoduší na:
Z toho lze vypočítat frekvenci a střídu:
;
Další možnost je vynechat oba odpory, pin 7 ponechat volný a C připojit přes jeden odpor k pinu 3.
Zpravidla se volí rezistory, aby platilo: , například:
Monostabilní KO
.png)

Monostabilní klopný obvod má jeden stabilní stav. Po příchodu sestupné hrany vstupního impulzu se obvod překlopí do svého nestabilního stavu, ve kterém setrvá předem definovanou dobu. Poté se opět vrací zpátky do stabilního stavu.
Spouštěcí impulz je vždy kratší, než výstupní impulz. To znamená, že výstupní impulz má stejnou, nebo větší šířku, než impulz spouštěcí. Z toho vyplývá, že se obvod používá například pro prodloužení, nebo obnovení impulzu.[4]
Po vyslání impulzu na pin č. 2 se kondenzátor C začne nabíjet přes rezistor R, protože vybíjecí tranzistor je uzavřen. Jakmile se kondenzátor nabije na 2/3 napájecího napětí, komparátor K1 resetuje KO RS, což způsobí změnu výstupní úrovně a zároveň otevření vybíjecího tranzistoru. Kondenzátor je spojen se zemí a tím se vybije. V tomto stavu obvod setrvává do příchodu dalšího spouštěcího impulzu.
Doba, po kterou obvod setrvává v nestabilním stavu je opět dána dobou nabíjení kondenzátoru:
Bistabilní KO


Bistabilní klopný obvod má oba stavy stabilní, mezi nimiž je možné obvod překlápět vnějšími impulzy. Může mít dva vstupy (typ RS) nebo jeden (typ T). V samotném časovači 555 se již nachází klopný obvod, který je možno z vnějšku nastavit a vynulovat, přičemž je odpovídající signál vždy jen na výstupu časovače.[5] Tlačítkem SET je výstup (pin č. 3) překlopen do logické jedničky, tlačítkem RESET do logické nuly. Pro správnou funkci vstupů je nutné připojit tzv. pull-up rezistory a tlačítka (viz výše).
Doplněním dalších součástek je možné vytvořit klopný obvod typu T, který má na vstupu pouze jedno tlačítko pro překlápění výstupu. Pomocí kondenzátoru C1 a rezistoru R3 je stav výstupu (pin č. 3) přenášen s určitým zpožděním před vstupní tlačítko, které tak na vstup (piny č. 2 a č. 6) přivádí buď kladný nebo záporný impuls, čímž překlápí výstup. Prodleva mezi pulsy musí být, s ohledem na toto zpoždění:
Schmittův KO


Schmittův klopný obvod, neboli prahový spínač, je tzv. klopný obvod s hysterezí implementovanou aplikací kladné zpětné vazby. V praxi to funguje tak, že do zapnutého stavu se obvod překlápí při jiné úrovni vstupu (v tomto případě 1/3 UCC) než při jaké se překlápí do vypnutého stavu (v tomto případě 2/3 UCC). Hystereze, která je jindy nežádoucí, zde má své opodstatnění v tom, že zabraňuje vzniku zákmitů výstupního signálu v okolí střední úrovně spínání, čehož se využívá k úpravě tvaru impulzů. Používá se také v konfiguracích se zpětnou vazbou s uzavřenou smyčkou k implementaci relaxačních oscilátorů používaných ve funkčních generátorech a spínaných zdrojích energie.
Parametry
I přes velké množství výrobců tohoto univerzálního obvodu, je u všech typů pořadí vývodů a dokonce i parametry obvodu 555 stejné. Ačkoliv to nemusí platit vždy, běžné hodnoty jsou:[6]
| Napájecí napětí (UCC) | 4.5 až 16 V |
| Klidový proud (při UCC = +5 V) | 3 až 6 mA |
| Klidový proud (při UCC = +15 V) | 10 až 15 mA |
| Maximální výstupní proud | 200 mA |
| Ztrátový výkon | 600 mW |
| Pracovní teplota | 0 až 70 °C |
Další obvody NE555
Pokud je potřeba použít více integrovaných obvodů NE555, často se využívá NE556, neboli 2× NE555 v jednom pouzdře (DIP-14). Existuje také NE558, tedy 4× NE555 (DIP-16). Poslední dva zmíněné obvody nejsou tak známé, protože se téměř nepoužívají.[2]
Nejen pro úspornější použití se sahá pro CMOS555, tedy NE555 v CMOS provedení. Také samozřejmě existuje i CMOS556, tedy 2× CMOS555. Pro použití v těžkých podmínkách (především velký rozsah teplot) lze použít SA555N, který je odolnější vůči vnějším vlivům.
Odkazy
Reference
- ↑ THE 555 TIMER IC An Interview with Hans Camenzind [online]. 2004-06 [cit. 2009-12-26]. Dostupné online. (anglicky)
- ↑ a b HÁJEK, Jan. 2x časovač 555. Praha: BEN - technická literatura, 1998. ISBN 80-86056-27-9. Kapitola 1, s. 7.
- ↑ LOWE, Doug. Electronics All-in-One For Dummies. 2. vyd. [s.l.]: Wiley, 2017. 934 s. Dostupné online. ISBN 978-1-119-32079-1. S. 339.
- ↑ HÁJEK, Jan. 2x časovač 555. Praha: BEN - technická literatura, 1998. ISBN 80-86056-27-9. Kapitola 2.3, s. 12.
- ↑ STRUHÁR, Pavel. Obvod 555 a jeho využití v elektronice. Zlín, 2006 [cit. 2022-05-19]. Bakalářská práce. Univerzita Tomáše Bati ve Zlíně - Fakulta aplikované informatiky. Vedoucí práce Mgr. Milan Adámek, Ph.D.. Dostupné online.
- ↑ xx555 Precision Timers [online]. Texas Instruments [cit. 2022-05-19]. Dostupné online.
Literatura
- Hájek Jan Ing.: Časovač 555 – praktická zapojení, BEN – technická literatura, 2002, ISBN 80-901984-1-4
- Hájek Jan Ing.: Zvuky se dvěma časovači 555 – praktická zapojení, BEN – technická literatura, 2002, ISBN 80-7300-039-3
- Hájek Jan Ing.: Zvuky s časovačem 555 – praktická zapojení, BEN – technická literatura, 2002, ISBN 80-7300-007-5
- Hájek Jan Ing.: Blikače s časovačem 555, BEN – technická literatura, 2006, ISBN 80-7300-196-9
- Hájek Jan Ing.: 2x časovač 555 – praktická zapojení se dvěma časovači, BEN – technická literatura, 2002, ISBN 80-86056-27-9
- Hájek Jan Ing.: 3x časovač 555 – praktická zapojení se třemi časovači, BEN – technická literatura, 2002, ISBN 80-86056-36-8
Související články
Externí odkazy
Obrázky, zvuky či videa k tématu NE555 na Wikimedia Commons
Kniha Praktická elektronika/Generátory/555 ve Wikiknihách- (anglicky) Data Sheet (PDF) Archivováno 18. 12. 2009 na Wayback Machine.
- (anglicky) Funkce astabilního klopného obvodu s NE555 (Java applet)
- (slovensky) Teorie obvodu 555
- NE555 – popis obvodu