Astabilní klopný obvod

Astabilní klopný obvod, označovaný také jako AKO, je klopný obvod, který nemá žádný stabilní stav, což znamená, že tyto obvody neustále oscilují (překlápějí se) mezi jedním a druhým stavem podle nastavené časové konstanty. Jsou používány jako impulzní generátory, tónové generátory, blikače.[1] AKO se dá realizovat pomocí diskrétních součástek, s použitím dvou tranzistorů, nebo s pomocí logických členů (např. dvou NANDů),[2] nebo s využitím časovače 555.
Příklady zapojení
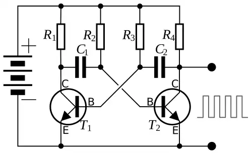
Verze s bipolárními tranzistory

Po zapojení obvodu se začnou oba kondenzátory C1 a C2 nabíjet a tranzistory T1 a T2 se začnou otevírat. Jelikož jsou použity reálné tranzistory, které mají (vlivem nedokonalé výroby) mírně odlišné parametry, jeden z tranzistorů se otevře dříve. Za předpokladu, že se dříve otevře tranzistor T1, kondenzátor C1 se začne vybíjet, čímž uzavře tranzistor T2. Kondenzátor C2 se nabíjí a ještě více otevírá T1 (kladná zpětná vazba). V okamžiku, kdy se C1 přebije na opačnou polaritu, vzroste na bázi T2 napětí a ten se začne otevírat. Toto způsobí nabíjení kondenzátoru C1 a vybíjení C2. V tomto okamžiku se obvod skokově překlopí a na výstupu (kolektor jednoho z tranzistorů) se objeví opačná úroveň napětí.
Doba, po jakou bude na výstupu jeden nebo druhý stav je závislá na velikostech použitých součástek:
Perioda kmitání obvodu je:
Z toho lze vypočítat frekvenci a střídu:
Takto realizovaný obvod má však dvě nevýhody:
- Čelo (vzestupná hrana) výstupního signálu je zaoblená (doba vzestupné hrany je ovlivněna velikostí rezistoru R1, resp. R4).
- Kmitočet je silně závislý na teplotě.
První nevýhoda, velká doba vzestupné hrany, se dá částečně odstranit vložením diod mezi kolektor T1 a bázi T2, resp. kolektor T2 a bázi T1.
Kmitočtovou nestabilitu lze vyřešit přivedením synchronizačních impulzů na bázi jednoho z tranzistorů.
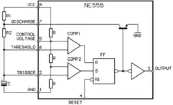
Verze s 555


Na začátku je kondenzátor C vybitý (není na něm žádné napětí) a výstup obvodu OUT je v logické jedničce. Poté se kondenzátor C začne nabíjet a jakmile dosáhne hodnoty 2/3 napájecího napětí (VCC), vstup č. 6 (THR) způsobí, že výstup komparátoru K1 svým kladným napětím resetuje KO RS. Na výstupu č. 3 (OUT) se objeví logická nula.
Zároveň se ale otevře vybíjecí tranzistor, jehož kolektor (pin č. 7, DIS) spojí kondenzátor C se zemí a ten se tak začne vybíjet. Jakmile se kondenzátor vybije na hodnotu menší jak 1/3 napájecího napětí, výstup komparátoru K2 nastaví KO RS a tím pádem se na výstupu opět objeví logická jedna a vybíjecí tranzistor se uzavře. Dochází k nabíjení kondenzátoru.
Doba, po kterou se kondenzátor nabíjí je ovlivněna velikostí jeho kapacity a velikostí odporů R1, R2. Naopak velikost vybíjecí doby je závislá pouze na velikosti kondenzátoru a rezistoru R2. Rezistor R1 nemá na vybíjení vliv, protože kondenzátor se vybíjí přes tranzistor (pin č. 7).
Délka periody signálu je pak:
Z toho lze vypočítat frekvenci a střídu:
Při tomto zapojení astabilního obvodu bude střída vždy větší než jedna polovina, protože pro D = 0,5 by muselo platit:

Modifikovaný AKO s 555
Tedy rezistor R1 = 0 Ω. Rezistor R1 však musí mít nenulovou hodnotu odporu, protože při vybíjení kondenzátoru přes kolektor vybíjecího tranzistoru by nastal zkrat napájecího zdroje, což může v nejhorším případě způsobit zničení tranzistoru. Rezistor R1 tedy nesmí být v zapojení vynechán. Tento problém se dá ovšem snadno vyřešit připojením diody (doporučený typ 1N4148[3]) paralelně k R2, takže se C nabíjí pouze přes jeden odpor a diodu a přes druhý odpor se vybíjí. Potom platí:
- ,
což se při zanedbání úbytku na diodě (uD = 0) zjednoduší na:
Z toho lze vypočítat frekvenci a střídu:
Další možnost je vynechat oba odpory, pin 7 ponechat volný a C připojit přes jeden odpor k pinu 3.
Zpravidla se volí rezistory, aby platilo: , například:
Verze s operačním zesilovačem

Astabilní klopný obvod realizovaný operačním zesilovačem dosahuje na výstupu kladného nebo záporného saturačního napětí. Také se toto zapojení nazývá relaxační oscilátor. Frekvence výstupního signálu je dána vzorcem:
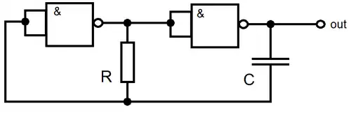
Verze s logickými hradly

Astabilní klopný obvod lze realizovat i pomocí logických hradel, a to jak NAND tak NOR. Předpokládejme nyní, že na vstupu prvního hradla (na obrázku více vpravo) je nejprve logická nula. Mezi oběma hradly je tak logická jedna a na výstupu opět logická nula. Tím pádem, je kondenzátor připojen přes rezistor k napájecímu napětí a nabíjí se. Až překročí určitou mez, dostane se na vstup prvního hradla logická jednička, mezi hradly tak bude nula a výstup se překlopí do jedničky. Tím je kondenzátor připojen k napájení s opačnou polaritou a začne se vybíjet. Až napětí klesne pod určitou mez, na vstupu bude opět nula a rovněž výstup se překlopí do nuly a tento cyklus se opakuje. Frekvence takto vzniklých kmitů je stejně jako v předchozím případě:
Odkazy
Reference
- ↑ HÁJEK, Jan. 2x časovač 555. Praha: BEN - technická literatura, 1998. ISBN 80-86056-27-9. Kapitola 2.4, s. 13–15.
- ↑ MALINA, Václav. Digitální technika. České Budějovice: KOPP, 2001. ISBN 80-85828-70-7. Kapitola 2.3, s. 59–69.
- ↑ xx555 Precision Timers [online]. Texas Instruments [cit. 2022-05-19]. Dostupné online.
Literatura
- HÁJEK, J.: 2× ČASOVAČ 555: praktická zapojení, nakladatelství BEN - technická literatura, ISBN 80-86056-27-9.
- MALINA, V.: Digitální technika, nakladatelství KOPP, ISBN 80-85828-70-7
- Mašláň, M., D. Žák : Logické obvody I., PřF UP Olomouc, 1993
- Doc. Ing. Jiří Bayer, CSc; Dr.Ing. Zdeněk Hanzálek; Ing. Richard Šusta: Logické systémy pro řízení, Vydavatelství ČVUT, Fakulta elektrotechnická, Praha, 2000, ISBN 80-01-02147-5
Související články
Externí odkazy
Obrázky, zvuky či videa k tématu Multivibrátory na Wikimedia Commons
- Elektrické parametry logických obvodů, kombinační logické obvody na webu Fakulty strojí ČVUT
- Logické řízení na webu Fakulty elektrotechnické ČVUT
- Logické systémy na webu Fakulty elektrotechnické ČVUT
- Elektronika, Sekvenční logické systémy na webu Matematicko-fyzikální fakulty Univerzity Karlovy
- Tranzistorové klopné obvody: http://maturitanazamku.kvalitne.cz/pdf/ELN5.pdf Archivováno 22. 6. 2019 na Wayback Machine.