Hartleyův oscilátor
Hartleyův oscilátor je elektronický oscilační obvod, jehož frekvence oscilací je určena laděným obvodem sestávajícím z kondenzátorů a cívek, tj. LC oscilátor. Obvod vynalezl v roce 1915 americký inženýr Ralph Hartley. Význačnou vlastností Hartleyova oscilátoru je, že laděný obvod sestává z jednoho kondenzátoru zapojeného paralelně s dvojicí sériově spojených cívek (nebo jedné cívky s odbočkou), přičemž zpětnovazební signál potřebný pro oscilace je odebírán z místa spojení obou cívek.
Historie

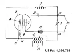
Hartleyův oscilátor vynalezl Ralph Hartley při práci pro Research Laboratory firmy Western Electric Company. Hartley vynalezl a patentoval návrh v roce 1915, když kontroloval transatlantické radiotelefonní testy prováděné firmou Bell System; patent číslo 1,356,763 mu byl udělen 26. října 1920.[1] Níže uvedené principiální schéma s popiskou „Hartleyův oscilátor se společnou elektrodou drain“ je v zásadě stejné jako v nákresu uvedeném v patentu, s tím rozdílem, že elektronka je nahrazena JFET a baterie pro záporné předpětí mřížky není potřeba.
V roce 1946 Hartley byl vyznamenán medailí IRE „Za své rané dílo o používání vakuových triod v oscilačních obvodech a podobně pro jeho rané rozpoznání a jasné vysvětlení základních vztahů mezi celkovým množstvím informace, která může být přenášena přenosovým systémem s omezenou šířkou pásma a požadovaného času.“[2] (Druhá polovina citace se vztahuje na Hartleyovo dílo z teorie informace, které je z větší části obdobou práce Harryho Nyquista.)
Fungování

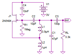
Hartleyův oscilátor obsahuje rezonanční obvod složený ze dvou sériově zapojených cívek (nebo z cívky s odbočkou) paralelně s kondenzátorem, se zesilovačem mezi relativně vysokou impedancí celého LC rezonančního obvodu a relativně nízkým napětím vysokým proudem bod mezi cívkami. Původní oscilátor z roku 1915 používal jako zesilovací prvek vakuovou triodu v zapojení se společnou anodou (katodový sledovač) se třemi bateriemi a zvláštní nastavitelnou cívkou. Zjednodušený obvod zobrazený vpravo používá JFET (v zapojení se společnou elektrodou D), rezonanční obvod LC (v tomto případě je použita jedna cívka s odbočkou) a jedno napájení. Obvod znázorňuje činnost Hartleyova oscilátoru:
- výstup z elektrody source polem řízeného tranzistoru (nebo emitoru bipolárního tranzistoru; příp. katody u triody) má stejnou fázi jako signál na jeho hradle (nebo bázi) a zhruba stejné napětí jako jeho vstup (což je napětí na celém rezonančním obvodu), ale proud je zesílený, tj. působí jako proudový buffer nebo napětím řízený zdroj napětí (VCVS).
- tento výstup s nízkou impedancí je pak přiveden na odbočku cívky, která funguje jako autotransformátor zvyšující napětí, které vyžadují relativně velký proud (v porovnání s proudem tekoucím horní částí cívky).
- při rezonanci spojení kondenzátoru s cívkou budou všechny frekvence odlišné od rezonanční frekvence absorbovány (rezonanční obvod má odpor blízký 0 Ω pro nízké frekvence kvůli nízké reaktanci cívky při nízkých frekvencích i nízký odpor při velmi vysokých frekvencích kvůli kondenzátoru); bude také potřebný posun fáze zpětné vazby z 0° pro oscilace na libovolné frekvenci kromě rezonanční.
Varianty základního zapojení obvykle zahrnují automatické omezení zisku zesilovače pro udržení konstantního výstupního napětí na úrovni, kdy nedochází k přetížení; výše uvedený jednoduchý obvod bude omezovat výstupní napětí kvůli tomu, že hradlo je pro kladné špičky vodivé, čímž efektivně tlumí oscilace; k tlumení nedochází dříve než se může objevit významné zkreslení (nepravé harmonické). Nahrazením cívky s odbočkou dvěma samostatnými cívkami, která je popsána v původním patentovém schématu, se činnost oscilátoru nenaruší, ale protože dvě samostatné cívky nejsou indukčně spojeny, změní se indukčnost a tedy i frekvence oscilátoru, takže výpočet indukčnosti je třeba upravit (viz níže). Vysvětlení mechanismu, kterým se zvyšuje napětí, je v tomto případě složitější než při použití autotransformátoru.
Odlišné zapojení s cívkou s odbočkou v rezonančním obvodu LC zpětná vazba rozložení využívá zapojení se společnou mřížkou (společným hradlem nebo společnou bází) zesilovacího prvku,[3] který je stále neinvertující ale poskytuje napěťový zisk místo proudového zisku; odbočka cívky je stále připojena ke katodě (nebo source nebo emitor), ale toto je nyní vstup zesilovače (s nízkou impedancí); rozdělený rezonanční obvod nyní snižuje impedanci z relativně vysoké výstupní impedance anody (nebo drainu nebo kolektoru).

Hartleyův oscilátor je duální k Colpittsově oscilátoru, ve kterém je dělič napětí tvořen dvěma kondenzátory místo dvou cívek. U Hartleyova oscilátoru není vzájemná vazba mezi oběma částmi cívky podmínkou, obvod však obvykle používá cívku s odbočkou, se zpětnou vazbou vedenou z odbočky, jak je uvedené zde. Optimální místo odbočky (nebo poměr indukčností cívek) závisí na použitém zesilovacím prvku, kterým může být bipolární tranzistor, FET, vakuová trioda nebo zesilovač téměř jakéhokoli typu (v tomto případě neinvertující, i když existují i varianty obvodu s uzemněným středem a zpětnou vazbou z invertujícího zesilovače nebo z kolektoru resp. drainu tranzistoru), ale často se používá přechodový FET (viz obrázek) nebo trioda, protože díky diodě, která vede špičky signálu a tím vytváří dostatečné záporné přepětí, lze dosáhnout dobré míry amplitudové stability (a tím i omezení zkreslení) pomocí jednoduché kombinace mřížkového svodového odporu a kondenzátoru v sérii s hradlem nebo mřížkou (viz Scottův obvod níže).

Frekvence oscilací je přibližně rovna rezonanční frekvenci rezonančního obvodu. Pokud kapacita kondenzátoru v rezonančním obvodu je C a celková indukčnost cívky s odbočkou je L, pak
Pokud se používají dvě nespojené cívky s indukčnostmi L1 a L2, pak
Pokud však dvě cívky jsou magneticky spojeny, celková indukčnost bude větší kvůli vzájemné indukčnosti k[4]
Skutečná frekvence oscilací bude nepatrně menší, než je uvedeno výše, kvůli parazitní kapacitě cívky a zatížení tranzistorem.
Výhody Hartleyova oscilátoru:
- Frekvenci lze měnit jedním proměnným kondenzátorem, jehož jedna elektroda může být uzemněna
- Výstupní amplituda zůstává konstantní v celém rozsahu přeladění
- Lze použít jak cívku s odbočkou tak dvě samostatné cívky a velmi málo dalších součástek
- Nahrazením kondenzátoru s (paralelní rezonancí) nebo celé horní poloviny rezonančního obvodu krystalem a mřížkovým rezistorem (jako v Tri-tet oscilátoru) lze obvod použít jako snadno reprodukovatelný přesný krystalový oscilátor s pevnou frekvencí
Nevýhody:
- Výstup bohatý na vyšší harmonické, pokud se signál odebírá ze zesilovače a ne přímo z LC obvodu (pokud není použito žádné obvodové řešení pro stabilizaci amplitudy).
Praktický příklad

Na schématu je praktické zapojení Hartleyova oscilátoru s frekvencí asi 10 MHz s hodnotami součástek.[5] Místo polem řízeného tranzistoru lze použít jiný aktivní prvek schopný dosáhnout zisku při požadované frekvenci, např. bipolární tranzistor nebo vakuovou elektronku.
Zesilovač se společným drain má vysokou vstupní a nízký výstupní impedanci. Proto je vstup zesilovače zapojen k hornímu konci LC obvodu C1, L1, L2 s vysokou impedancí a výstup zesilovače je zapojen k odbočce LC obvodu s nízkou impedancí. Pracovní bod je nastaven automaticky předpětím mřížkového svodu C2 a R1. Menší hodnota C2 dává menší harmonické zkreslení, ale vyžaduje větší zatěžovací odpor. Zatěžovací rezistor RL není součástí oscilátoru a je zakreslen pouze pro účely simulace.
Odkazy
Reference
V tomto článku byl použit překlad textu z článku Hartley oscillator na anglické Wikipedii.
- ↑ Patent US1356763: Oscillation-generator [online]. Patentový úřad Spojených států [cit. 2016-03-22]. Dostupné online.
- ↑ Ralph V. L. Hartley, Legacies, IEEE Historie Center, aktualizovaný lednu 23, 2003, http://www.ieeeghn.org/wiki/index.php/Ralph_Hartley
- ↑ COATES, Eric. he Hartley Oscillator [online]. [cit. 2016-03-22]. Dostupné online.
- ↑ Jim McLucas, Hartleyův oscilátor nevyžaduje spojené cívky, EDN 26. říjen 2006 Archived copy [online]. [cit. 2008-12-10]. Dostupné v archivu pořízeném z originálu.
- ↑ HAYWARD, Wes, 1994. Introduction to Radio Frequency Design. US: ARRL. Dostupné online. ISBN 0-87259-492-0. Kapitola Figure 7.16 A practical JFET Hartley oscillator, s. 285.
- LANGFORD-SMITH, F. Radiotron Designer's Handbook. 4. vyd. Sydney, Austrálie: Amalgamated Wireless Valve Company Pty., Ltd., 1952.
- RECORD, F. A.; STILES, J. L. An Analytical Demonstration of Hartley Oscillator Action. [s.l.]: [s.n.], červen 1943. doi:10.1109/jrproc.1943.230656.
- ROHDE, Ulrich L.; PODDAR, Ajay K.; BÖCK, Georg. The Design of Modern Microwave Oscillators for Wireless Applications: Theory and Optimization. New York, NY: John Wiley & Sons, květen 2005. ISBN 0-471-72342-8.
- VENDELIN, George; PAVIO, Anthony M.; ROHDE, Ulrich L. Microwave Circuit Design Using Linear and Nonlinear Techniques. New York, NY: John Wiley & Sons, květen 2005. Dostupné online. ISBN 0-471-41479-4.
Externí odkazy
Obrázky, zvuky či videa k tématu Hartleyův oscilátor na Wikimedia Commons - Hartleyův oscilátor Archivováno 2. 11. 2003 na Wayback Machine., Integrated Publishing