Trioda
Trioda je elektronka se třemi elektrodami: Anodou, katodou a mezi nimi umístěnou mřížkou. Je to nejjednodušší zesilovací elektronka, používaná k zesilování signálu. Patřila k široce používaným součástkám, tvořícím základ elektronických zařízení v 1. polovině 20. století. Některé její nevýhodné vlastnosti vedly k vývoji elektronek s více elektrodami (tetroda, pentoda), ale pro svou jednoduchou konstrukci byla široce využívána až do doby, kdy byly elektronky postupně vytlačeny polovodiči. Triody se dosud používají v některých kvalitních audio zesilovačích, v profesionální zvukové technice a v kytarových zesilovačích. Výkonové triody pak stále slouží jako koncové stupně radiových vysílačů.


Zapojení
Stejně jako ostatní elektronky může být i trioda žhavena přímo nebo nepřímo.
K napájení triody se používá dvojice nebo trojice zdrojů:
- žhavení – žhavení katody tvoří samostatný obvod. U starších přístrojů s přímým žhavením se používala dokonce samostatná baterie. Žhavicí napětí se pohybuje v řádu jednotek až desítek voltů a proudy desítek až stovek miliampér.
- obvod anody – obvod, přes nějž se uzavírá zesílený signál. Napětí se pohybuje v desítkách až stovkách voltů (kladné proti katodě). U speciálních elektronek i více.
- záporné předpětí mřížky – mřížka se obvykle nabíjí na napětí o několik voltů nižší než katoda. Tím se zamezí proudu v obvodu mřížky v zapojeních, kde by tento proud vadil. Používala se k tomu odbočka na baterii, samostatná malá baterie nebo odporový dělič.
Proudová charakteristika


Na vodorovné ose je anodové napětí, jednotlivé křivky odpovídají různým napětím na mřížce, na svislé ose je vynesen výsledný proud mezi katodou a anodou
Proudová charakteristika triody udává závislost proudu mezi katodou a anodou na napětí na mřížce. V pracovní oblasti lze tuto závislost považovat zhruba za lineární. Poměru změna(anoda←katoda)/(změna napětí na mřížce) se říká strmost.
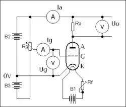
Příklad obvodu pro měření charakteristik triody je na obrázku vpravo.
- B1 – baterie žhavení
- B2 – baterie obvodu anody
- B3 – baterie záporného předpětí mřížky
- Rf – odpor pro omezení žhavicího proudu
- Rg – potenciometr nastavující napětí na mřížce
- Ra – odpor, simulující zátěž v anodovém obvodu.
- Ug – napětí na mřížce
- Ig – proud na mřížce
- Uo – napětí na výstupu
- Ia – proud v anodovém obvodu
- K – katoda
- G – mřížka
- A – anoda
Schéma rozložit na trojici samostatných obvodů, každý s vlastním zdrojem.
- Žhavicí obvod – je tvořen baterií B1, rezistorem Rf a žhavicím vláknem (nebo přímo katodou, pokud by se jednalo o přímo žhavenou triodu)
- Obvod anody – je tvořen baterií B2, katodou K, Anodou A, zátěží Ra a ampérmetrem, který měří procházející proud. Popsané pořadí odpovídá toku elektronů (a je opačné proti dohodnutému směru proudu v obvodech)
- Obvod mřížky – zde tvořený spojenými bateriemi B2 a B3, potenciometrem Rg, mřížkou a katodou. V tomto obvodu obvykle teče zanedbatelný proud. Baterie B3 slouží k získání záporného napětí proti katodě.
Trioda je obvykle provozována v oblasti záporného napětí na mřížce.
Kapacity mezi elektrodami
Trioda je ve své pracovní oblasti téměř ideálním zesilovacím prvkem. Pro vyšší frekvence nastává problém s kapacitami elektrod - speciálně s kapacitou mezi mřížkou a anodou, jedná se o důsledek tzv. Millerova jevu. Obě elektrody se chovají jako kondenzátor. Kapacita tohoto kondenzátoru se pohybuje obvykle okolo 1,5 pF (např. ECC83, ECC88, ECC85),[2] u ECC86 je pouze 0,005 pF. Změny napětí na anodě jsou výrazně větší než změny na mřížce (je to dáno strmostí charakteristiky, vnitřním odporem triody, zatěžovacím odporem, ...). Tyto změny se díky kapacitě mezi elektrodami přenášejí zpět na mřížku a tak ovlivňují napětí na vstupu. Pro malé frekvence je obvykle ovlivnění zanedbatelné (proto se triody používaly velmi dlouho v nízkofrekvenčních zesilovačích), pro vysoké frekvence to ale představuje problém, který vedl k vývoji elektronek s více elektrodami (tetroda, pentoda, svazková tetroda) a později triod s vysokou strmostí (např. ECC88), které mohou zesilovat vyšší frekvence než pentody.
Pentodový stupeň sice má zesílení často podstatně větší než trioda, zato však stínicí účinek pomocných mřížek velmi podstatně zmenšuje kapacitu mezi řídící mřížkou a anodou. Proto ani po zvětšení svého účinku Millerovým jevem nemá kapacita mezi mřížkou a anodou rozhodující význam.
Triody pro vysoké kmitočty
Při provozu elektronek při vyšších kmitočtech se stává kritickou průletová doba elektronů v jejím systému. Jestliže je tato průletová doba řádově srovnatelná s periodou zpracovávaných kmitočtů, zmenšuje se interakce mezi proudem elektronů a vysokofrekvenčním polem, a to se čtvercem jeho kmitočtu. Velikost průletové doby prakticky vylučuje provoz běžných vícemřížkových elektronek v oblasti kmitočtů nad cca 300 MHz. Zde přijdou ke slovu právě triody.
Triod v zapojení s uzemněnou mřížkou a buzením do katody se užívalo jako vstupních zesilovačů až do rozsahů UHF, toto zapojení bylo i částí široce používaných kaskodových zesilovačů (cascode amplifier) standardních elektronkových kanálových voličů.

Ale i zde běžné provedení triod přestává požadavkům, kladeným vysokými frekvencemi, dostačovat. Začínají se totiž kriticky uplatňovat vzájemné kapacity elektrod a indukčnosti jejich přívodů. Jelikož pro vysoké kmitočty se ukazuje nejvýhodnější zapojení triody s uzemněnou (společnou) mřížkou, jeví se být zvláště kritickou indukčnost přívodů k mřížce. Pro konstrukci elektronek, určených pro provoz kolem 1GHz, se ukázalo výhodné vodorovné uložení elektrodového systému. Mřížku je pak možno vyvést na větší množství kolíků a tak snížit indukčnost přívodů na použitelnou velikost. Příkladem je zde americká elektronka 6AM4[3], zkonstruovaná iž v padesátých letech dvacátého století a osazovaná do plynule laditelných televizních kanálových voličů pro čtvrté až páté pásmo zhruba od roku 1955.



Předchůdcem těchto UHF triod byly takzvané žaludové elektronky (955 acorn triode), vyvinuté a zkonstruované v době druhé světové války. Systém těchto elektronek byl sice ještě klasický triodový, zmenšený na nejvyšší možnou míru, vynikající výsledky však byly důsledkem provedení jejích vývodů. Ačkoliv katalogové údaje udávají nejvyšší použitelný kmitočet 600MHz, v dobře provedených konstrukcích fungují i na hranici 1GHz.

Nuvistor


Nuvistor je dosud posledním vývojovým stadiem elektronek[4]. Výroba byla ohlášena firmou RCA v roce 1959. Nuvistory byly vyráběny už souběžně s tranzistory a v kombinovaných zapojeních se uplatnily tam, kde bylo potřeba dosahovat co nejvyšší vstupní impedance a zároveň zajistit maximální odolnost proti eventuálním napěťovým špičkám. Typickým oborem použití nuvistorů byly vstupní části širokopásmových osciloskopů[5], vyskytly se však i v jiných aplikacích Příkladem zde budiž hlavový agregát záznamového zařízení (videorekordéru) Ampex VR2000[6].



Reference
- ↑ https://frank.pocnet.net/sheets/140/8/8877.pdf
- ↑ Katalog elektronek Tesla Rožnov 1964
- ↑ https://www.radiomuseum.org/tubes/tube_6am4.html
- ↑ http://www.r-type.org/articles/art-150.htm
- ↑ http://w140.com/tekwiki/wiki/Nuvistor
- ↑ https://www.digitrakcom.com › VR2000BbrochureWEB
Externí odkazy
Obrázky, zvuky či videa k tématu trioda na Wikimedia Commons