Dioda (elektronka)

Dioda – schematická značka
Systém dvojité diody AB2

Dioda je elektronka, skládající se ze dvou elektrod, elektrony emitující katody a elektrony přijímající anody. Elektrický proud tak může diodou protékat pouze v jednom směru.

Katody zde popisovaných elektronek využívají tepelné emise; jsou tedy tvořeny emitujícím vláknem, vyhřívaným žhavicím proudem na potřebnou provozní teplotu – tedy přímé žhavení, nebo emitující trubičkou, vyhřívanou na potřebnou provozní teplotu vloženým, elektricky izolovaným žhavicím vláknem – tedy nepřímé žhavení.

Anoda diody pak částečně či zcela, v patřičné vzdálenosti, obepíná katodu.

Celkové konstrukční provedení závisí na účelu, ke kterému má být dioda použita.

Detekční dioda

Proudová charakteristika diody: a)=oblast náběhového proudu, b)=oblast prostorového náboje, c)=oblast nasyceného proudu.
Duodioda AB1, pohled dovnitř

U diod pro detekční účely (např. demodulátory rozhlasových a televizních přijímačů), kde se předpokládají velmi malá proudová i napěťová zatížení, je prioritou nízká vzájemná kapacita elektrod. Katoda i anoda je v tomto případě tak malých rozměrů, jak jen to technické možnosti dovolují.

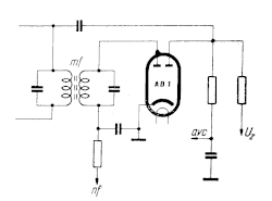
Demodulátor AM s elektronkou AB1

Samostatná dvojitá dioda byla používána v rozhlasových přijímačích jako demodulátor a zároveň zdroj regulačního napětí pro obvody automatického vyrovnávání citlivosti. Později byly k tomuto účelu využívány diodové systémy sdružených elektronek. Samostatné dvojité diody se později vrátily coby demodulátory FM signálu (diskriminátory, poměrové detektory).

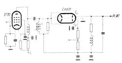
Demodulátor TV signálu

I v televizních přijímačích byly dvojité diody používány pro demodulaci signálu z mezifrekvenčního zesilovače. Pro tato zapojení byla charakteristická stejnosměrná vazba na další stupeň (obrazový zesilovač). Účelem bylo zachování stejnosměrné složky signálu, která by jinak musela být obnovována diodovým klíčovacím obvodem.

Usměrňovací dioda

Usměrňovací nepřímo žhavená dioda VY2 (Telefunken)
Přímo žhavená dvoucestná usměrňovací duodioda AZ1 (Philips)

Diody usměrňovací jsou typické svou robustní konstrukcí. Katoda musí mít natolik velký povrch, aby zvládla dávat dostatečný emisní proud, což ovšem zvyšuje nároky na potřebný výkon žhavicí. Anoda musí být schopna vyzářit ztrátový výkon vzniklý dopadem elektronů na její povrch. Vzdálenost mezi katodou a anodou musí být taková, aby v závěrném směru bezpečně vydržela napětí zdroje, a to včetně možných napěťových špiček, přitom však tato vzdálenost nesmí nadměrně zvyšovat odpor diody ve směru propustném. Soupeří zde proto několik protichůdných požadavků, takže výsledná konstrukce diody je jen jejich optimálním kompromisem.

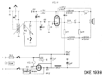
Přijimač DKE 38 – jednocestný usměrňovač s elektronkou VY2

Jednocestné usměrnění bylo používáno v tzv. universálních přijímačích bez síťového transformátoru, kdy žhavení elektronek bylo v sériovém zapojení a usměrňovací elektronka byla nepřímo žhavená. Typicky je to UY11[1] tzv. harmonické série Telefunken, či pozdější UY1N,[2] používaná i v ČS. přijímačích TESLA.

Dvoucestné usměrnění přímo žhavenou duodiodou

Pro dvoucestné usměrnění byly určeny dvojité diody. Nejběžnějším provedením, zejména v rozhlasových přijímačích, byla přímo žhavená dvoucestná usměrňovačka, kupříkladu AZ1[3] či obdobná AZ11.[4] Přímo žhavené usměrňovačky vyžadují oddělené žhavicí vinutí či jeho jiný izolovaný zdroj.

Pro přístrojovou techniku a pro měniče prvých elektronkových autorádií byly určeny dvojcestné nepřímo žhavené usměrňovačky, typicky EZ2[5] či kovové elektronky EZ11.[6]

Novější přístroje používaly dvoucestné nepřímo žhavené usměrňovačky celoskleněné; ČS. heptalové 6Z31,[7] nebo novalové EZ81.[8]

V televizní technice byly dlouho, až do sedmdesátých let dvacátého století, používány vysokonapěťové usměrňovací elektronky pro získávání potřebného vysokého napětí pro obrazovky. Zpočátku to byly elektronky přímo žhavené , kupříkladu ČS. 1Y32T,[9] později nepřímo žhavené, typicky DY87.[10]

Další, typicky televizní elektronkou, byly účinnostní (damper, booster, flyback diode) diody v obvodech elektronkového řádkového vychylování (horizontální rozklad). Byly to elektronky nepřímo žhavené, s mohutnými katodami a extrémně pevnou izolací mezi katodou a žhavicím vláknem, přizpůsobené impulsnímu provozu. Typickým představitelem je zde elektronka PY88.[11]

Sdružené elektronky

Diody bývají často součástí sdružených elektronek. Nejčastější kombinací byla dvojice diod (duodioda), buď se společnou katodou, nebo to jsou dva plně oddělené diodové systémy v jedné baňce. Další typickou kombinací bývá sdružení jedné či dvou diod s vysokofrekvenční pentodou či nízkofrekvenční triodou, častá byla i kombinace dvou diod s koncovou (výkonovou) pentodou. Vesměs se zde jednalo o diody určené k demodulačním účelům, či k získávání regulačního napětí pro obvody automatického vyrovnávání citlivosti (AVC).

Diodové směšovače

Převodní charakteristika diody; poměr přírůstku anodového napětí a proudu v daném místě udává její strmost.

Dioda je v elektrických obvodech nelineárním prvkem. Je jí tedy možno použít jako směšovač pro kmitočtovou konversi, čehož bylo v počátcích vývoje přístrojů pro decimetrové vlny hojně využíváno. Příkladem zde budiž německá vojenská duodioda LG1,[12] využívaná zejména v letecké technice (radar).

Kruhový modulátor s dvojicí elektronek 6H6

Dvojic duodiod 6H6[13] bylo použito i v konstrukci prvých kruhových směšovačů pro získání SSB (single side band) signálu.

Šumová dioda

Emisní proud pro různé teploty katody

Všechny zatím popsané diody mají oxidovou katodu a pracují v oblasti prostorového náboje. Trvalý provoz v oblasti nasycení tu už většinou přesahuje maximální přípustné hodnoty zatížení. V oblasti nasyceného proudu však mohou pracovat diody s wolframovou katodou. V oblasti nasyceného proudu dává takováto dioda šumový výkon téměř o dva řády vyšší než šumový výkon odporu, kterým je zatížena. Generátoru je možné použít od kmitočtu cca 10MHz až do stovek MHz (1NA31, K81A, 2Д2С), v extrémních případech až do několika GHz. Příkladem šumové diody, pracující až v gigahertzové oblasti, může být ruská šumová dioda 2Д7С.[14]

Zapojení s vakuovou šumovou diodou

Zdrojem šumu v šumovém generátoru je šumová dioda, která pracuje v oblasti nasycení. Kromě šumové diody obsahuje diodový šumový generátor ještě zdroj žhavicího napětí, zdroj anodového napětí, oddělovací tlumivku a oddělovací kondenzátor, měřicí přístroj na měření stejnosměrného anodového proudu, výstupní odpor/rezistor zajišťující požadovanou výstupní impedanci a regulační odporník neboli reostat, kterým se reguluje žhavení katody šumové diody. Blíže viz článek Šumový generátor.

Stabilizační diody

Základní zapojení přesytky

Diodu s wolframovou katodou, pracující v oblasti nasyceného proudu, lze využít i pro potřeby stabilizace střídavého napětí. Hodnota nasyceného proudu wolframové katody totiž výrazně závisí na její teplotě. Teplota katody pak přímo závisí na žhavicím příkonu, tedy na efektivních hodnotách žhavicího proudu nebo napětí. Proto dioda s wolframovou katodou může být použita coby referenční zdroj pro stabilizátory síťového napětí. Příkladem zde může být dioda TESLA RA0007A,[15] používaná v řadě již historických výrobků firmy Křižík. Zde wolframová dioda, pracující v režimu nasyceného proudu, žhavená z nestabilizovaného napětí vstupního, dodávala regulační napětí elektronkovému zesilovači, ovládajícího sycení jádra přesytky. Ta byla výkonným prvkem celého stabilizátoru, regulujícím jeho výstupní napětí.

Odkazy

Reference