Paretovo rozdělení

Paretovo rozdělení, pojmenované podle italského ekonoma Vilfreda Pareta (1848–1923), je rodina spojitých rozdělení pravděpodobnosti na nekonečném intervalu , charakterizovaných dvěma kladnými parametry: exponentem a minimální hodnotou . Paretovo rozdělení se charakteristicky vyskytuje tam, kde náhodné kladné hodnoty probíhají několik řádů velikosti a jsou výsledkem vlivu mnoha nezávislých faktorů.
Distribuce byla Paretem původně použita k popisu rozdělení příjmů v Itálii. Ve druhém svazku Paretova Kursu politické ekonomie (Cours d'économie politique, 1897) se říká, že počet lidí ve státě, kteří mají příjem vyšší než jistou hodnotu , je přibližně úměrný , kde parametr je podle Pareta ve všech zemích někde kolem 1,5. Tato specifikace kumulativní distribuční funkce definuje rozdělení pravděpodobnosti pojmenované po Paretovi. Také mnoho dalších empirických distribucí lze dobře popsat jako Paretova rozdělení, například velikosti měst nebo výše škod v pojistné matematice.
Definice


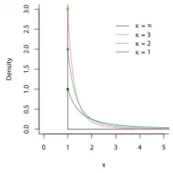
Spojitá náhodná proměnná má Paretovo rozdělení s parametry a pokud má hustotu pravděpodobnosti
Číslo je minimální hodnota a zároveň modus (nejčastější hodnota) distribuce, tj. místo maximální hustoty pravděpodobnosti. S rostoucí vzdáleností mezi a klesá pravděpodobnost, že nabývá hodnotu . Vzdálenost mezi a se zde přitom chápe jako poměr mezi těmito dvěma veličinami.
Parametr je exponent určující, jak rychle zmíněná pravděpodobnost klesá v závislosti na velikosti hodnoty . S větším křivka je výrazně strmější, tj. náhodná proměnná nabývá velké hodnoty s menší pravděpodobností, a naopak malé hodnoty vedou k plochým (platykurtickým) rozdělením s těžkým pravým ohonem.
Pravděpodobnost, že náhodná proměnná nabude hodnotu menší nebo rovnou , se stanoví z distribuční funkce . Pro všechna tak platí:
- .
Z toho plyne pravděpodobnost, že náhodná proměnná nabude hodnoty větší než :
- .
Vlastnosti
Střední hodnota
Střední hodnota je:
Kvantily
Medián
Medián je
Přezkoumání Paretova principu
Stejným způsobem se získá pro 4. kvintil, který uvádí Paretův princip:
- .
Střední hodnota , omezená na hodnoty větší než 4. kvintil, je pro :
- .
Pro , což Pareto považuje za typické, to vede k výsledku , tj. cca 58 % z celkové očekávané hodnoty. Pokud by příjem populace odpovídal Paretově rozdělení s parametrem 1,5, 20 % lidí s nejvyššími příjmy získává pouze 58 % z celkového příjmu - ne 80 %, jak naznačuje Paretův princip. Paretovo pravidlo 80% : 20% přesně platí jen pro , tedy pro distribuci mnohem plošší, než by naznačovala Paretova typická hodnota .
Rozptyl
Rozptyl je
Směrodatná odchylka
Pro je směrodatná odchylka
Variační koeficient
Z očekávané hodnoty a směrodatné odchylky vychází pro variační koeficient
Šikmost
Šikmost je pro
Pro je Paretovo rozdělení zešikmené doprava podle definice 3. centrálního momentu. Pro třetí moment diverguje, i když distribuce je stále zešikmená.
Momenty
Dále -tý obecný moment je
Charakteristická funkce
kde je neúplná funkce gama .
Momentová vytvořující funkce
Momentová vytvořující funkce v uzavřené formě pro Paretovo rozdělení neexistuje.
Entropie
Entropie je: .
Zipfův zákon
Zipfův zákon je matematicky totožný s Paretovým rozdělením (jen osy a se prohodí). Zatímco Paretovo rozdělení se dívá na pravděpodobnost určitých náhodných hodnot, Zipfův zákon se zaměřuje na pravděpodobnost, s jakou náhodné hodnoty zaujímají určitou pozici v pořadí podle frekvence.
Identifikace Paretova rozdělení

To, zda je empirická distribuce přibližně paretovsky rozdělená, lze odhadnout graficky pomocí vynesení empirické distribuční funkce v grafu s logaritmickými stupnicemi na obou osách. Pokud jde o paretovská data, budou body ležet zhruba na přímce. Je to proto, že pravděpodobnost lze vyjádřit v mocninném tvaru a upravit na
a po zavedení logaritmického měřítka na ose , tj. , máme
což je přímka se směrnicí , což je hodnota opačná k parametru , který se tak dá graficky snadno odhadnout.
Reference
V tomto článku byl použit překlad textu z článku Pareto-Verteilung na německé Wikipedii.
Literatura
- Rainer Schlittgen : Einführung in die Statistik. Analyse und Modellierung von Daten. 10. přepracované vydání. Oldenbourg Wissenschaftsverlag, Mnichov 2003, ISBN 3-486-27446-5, s. 231,
- Karl Mosler, Friedrich Schmid: Wahrscheinlichkeitsrechnung und schließende Statistik. 2. vylepšené vydání. Springer, Berlín a. A. 2006, ISBN 3-540-27787-0, s. 99.
- Vilfredo Pareto: Cours d'Économie Politique. 2 svazky. Rouge, Lausanne 1896-1897.
Externí odkazy
Obrázky, zvuky či videa k tématu Paretovo rozdělení na Wikimedia Commons