Diagram případů užití

Diagram případů užití nebo use case diagram (UC diagram) je v softwarovém inženýrství jeden z diagramů chování definovaných v UML a SysML.
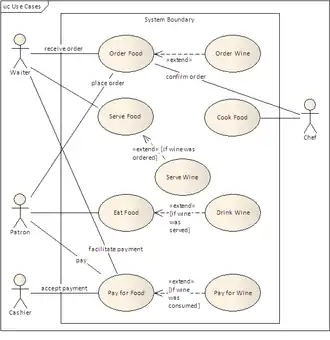
Diagram případů užití zachycuje vnější pohled na modelovaný systém a tím pomáhá odhalit hranice systému a slouží jako podklad pro odhady rozsahu. Jde o posloupnost souvisejících transakcí mezi účastníkem (zpravidla uživatelem v určité roli, ale také jiným systémem) a systémem během vzájemného dialogu. Hlavním účelem je zachycení aktérů, kteří se systémem komunikují a vztahů mezi službami a těmi, kterým jsou poskytovány, a to vizuální i textovou podobou, která je srozumitelná vývojářům systému i zákazníkům (tj. těm, kteří jej mají používat).
Používá elementů:
- Případ užití (značený oválně) – posloupnost akcí ve vztahu s aktéry, může obsahovat vazby
- Include – případ užití může obsahovat jiný (Zahrnující – např.: Editovat text → Psát text, Vložit obrázek, atd.)
- Extend – případ užití může rozšiřovat jiný (Rozšiřující – např.: Otevřít dokument → Import z jiného formátu, atd.)
- Generalization – případ užití může být speciálním případem jiného
- Aktér/účastník (značený figurou) – popis externích objektů vstupujících do vztahu s procesy, může obsahovat vazby
- Generalization
Externí odkazy
Obrázky, zvuky či videa k tématu diagram případů užití na Wikimedia Commons