Biorafinerie
Biorafinérie jsou zařízení produkující řadu produktů z biomasy, které jsou zatím obvykle vyráběny z neobnovitelných surovin, zejména ropy. Travní fytomasa i řada dalších rostlinných odpadů budou v těchto zpracovatelských provozech vykupovány a tráva se stane opět cíleně vyráběnou surovinou. Existuje celá řada technologicko-technických systémů užívaných v biorafinériích podle druhu využívané biomasy. Tráva a víceleté pícniny jsou zpracovávány v tzv. zelených biorafinériích GBR (Green BioRefinery). Biorafinerie typu LCF (Lignocellulose Feedstock Biorafinery) využívají suchou biomasu a odpady celulózní a lignocelulózní. Tyto biorafinerie využívají fyzikálně chemické procesy, např. tepelně tlakovou hydrolýzu v kyselém prostředí nebo enzymatickou hydrolýzu případně fermentační procesy rozkládající celulózu na glukózu, hemicelulózy na pentosy (xylóza). Konečnými produkty je např. bioetanol, fural, čistý lignin. Existují provozy zpracovávající biomasu pomalou nebo rychlou pyrolýzou na tzv. biokapaliny (bio-liquid) obsahující chemické látky pro výrobu bioplastů a biopaliv.
Charakteristika

Biorafinerie obilná CCB (Cereale com biorafinery) využívá škrobnaté části rostlin. Konečnými produkty je např. bioetanol, kyselina mléčná. Fruktózový sirup vzniklý zpracováním vlhkého kukuřičného zrna může být podle situace na trhu využíván výrobci cukrovinek nebo bioetanolu. Výše uvedené koncepce biorafinerií bývají též různým způsobem kombinovány. Elektrická energie a teplo používané v technologii bývá získáváno anaerobní digescí různých odpadních meziproduktů.
Jednoduchá zelená biorafinerie byla vybudována nedaleko Bodamského jezera ve Švýcarsku společností 2BAG s cílem zpracovat minimálně 50 tisíc tun trávy. Z mechanicky upravené travní fytomasy (krátká seč trav) je za tepla získávána travní vláknina, která je zpracovávána na nehořlavou tepelně izolační hmotu používanou k povrchovým izolacím i k výrobě izolačních desek. Při oddělování vláken se na dekantéru získávají proteiny, sloužící k výrobě koncentrátu do krmiv. Zbytek je zpracován anaerobní digescí a získaná energie je využívána při vlastní technologii. Digestát slouží jako organické hnojivo.

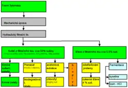
Složitější způsob zpracování trávy je v zelených biorafineriích Havellandského typu. Luční tráva s 19% obsahem sušiny se lisuje na hydraulickém lisu, přičemž vylisovaná šťáva obsahuje cca 5,5% sušiny a filtrační koláč 33% sušiny. Filtrační koláč obsahuje vedle celulózy a škrobu hodnotná barviva, léčivé látky a další fenolické a polyfenolické látky. Vylisovaná šťáva obsahuje cukry, proteiny, aminokyseliny, organické kyseliny, barviva, enzymy, suroviny pro výrobu léků a látky minerální. Další produkty jsou získány z vylisované šťávy fermentačně (kyselina mléčná, lyzin aj.).
Zelené biorafinerie jsou dnes budovány přímo na zemědělských závodech a zpracovávají nejen zemědělské, ale i komunální a průmyslové bioodpady.
Alternativou k zeleným biorafineriím jsou zařízení na ztekucování biomasy a bioodpadů rychlou pyrolýzou (Flash-Pyrolyse).
Na rozdíl od klasické pyrolýzní jednotky, u které se produkuje 80 - 85% hořlavého plynu (směs oxidu uhelnatého a vodíku) a 15 - 20% uhlí při rychlé pyrolýze vzniká z 1 t suché biomasy 650 - 700 kg biooleje, 150 - 200 kg hořlavého plynu a cca 150 kg dřevěného (rostlinného) uhlí. Pyrolýzní bioolej vzniká prudkým zchlazením plynů, vznikajících při odplynění biomasy nebo bioodpadů v pyrolýzním reaktoru při teplotách do 500 °C bez přístupu vzduchu. Vstupní surovina musí být suchá (cca 90% sušiny) a zrnitostně upravená na max. 3 mm. Vzniklý bioolej je hnědá kapalina o výhřevnosti 15 - 20 MJ / kg (což je cca polovina výkonnosti topného oleje). Jeho pH je 2,3 - 3. Obsahuje kromě uhlovodíků též lignin a organické kyseliny, aromáty a mnoho dalších látek.

Pyrolýzní bioolej je málo stabilní a jeho skladováním klesá výhřevnost. Je využívám jako palivo nebo jako surovina pro další chemické zpracování. Pyrolýzní bioolej je využíván na kogeneračních jednotkách vybavených spalovacími turbínami. V chemickém průmyslu je využíván např. při výrobě lepidel, hnojiv a aromatických látek.
Literatura
- Jaroslav Váňa: Biorafinerie - zařízení pro trvale udržitelný život na této planetě. Biom.cz, 23.6.2004, kopie textu na agronavigátor.cz